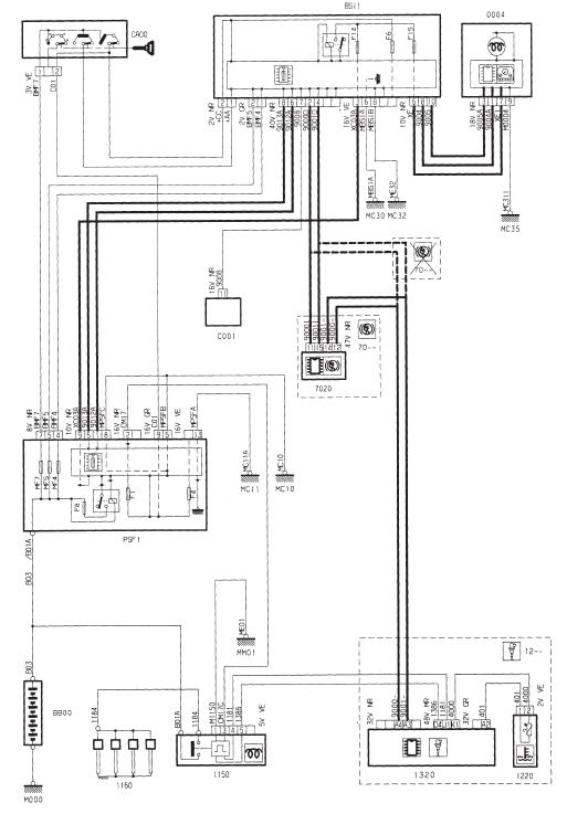
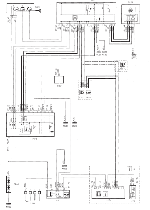
Prechauffage allumage - DV4TD (8HX)



Prechauffage allumage - DV4TED4 (8HY)



Demarrage
Injection allumageGeneralites
Boite de vitesses automatique a 4 rapports en marche avant et
1 en marche arriere.
Motorisations
................................................................TU3JP
Repere organe
............................................................20TP75
Pneumatiques
. ...
Generalites
4 cylindres en ligne, suralimentation par turbocompresseur a
geometrie fixe sans echangeur pour le moteur 1,4 8V.
4 cylindres en ligne, suralimentation par turbocompresseur a
geometrie variable avec echangeur thermique pour le moteur
1,4 16V.
Systeme d'admission d'air in ...
Citroen C3
L'etude presentee dans les pages qui suivent a ete realisee grace au concours
des Services
Techniques et des Relations Presse des Automobiles Citroen que nous remercions
ici de leur
aimable collaboration.
Placee entre la Saxo et la Xsara, la C3 a pour mission de conquerir le
marche des voi ...